网站首页
部门概况
机构设置
工作动态
通知公告
规章制度
下载专区
网站首页
部门概况
部门简介
岗位职责
机构设置
招生科
就业指导服务中心
校友工作科
工作动态
通知公告
规章制度
下载专区
通知公告
您当前的位置:
网站首页
>>
通知公告
>> 正文
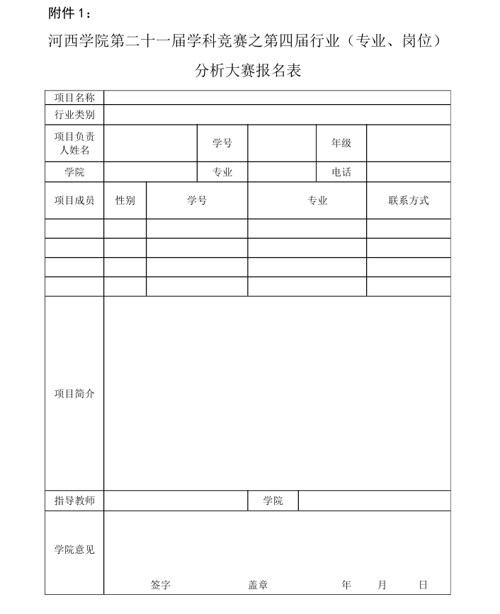
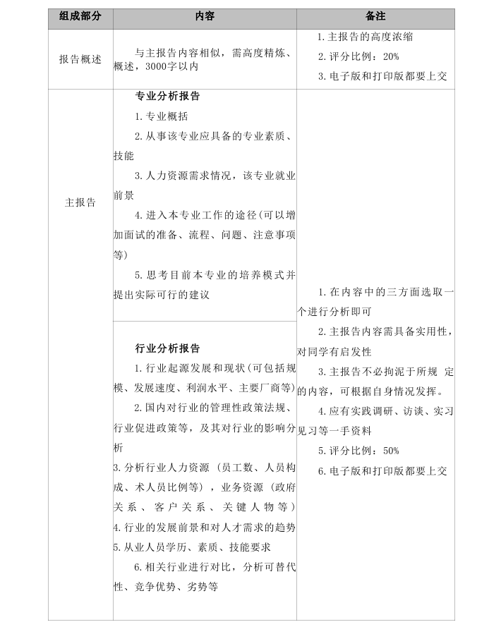
关于举办第二十一届学科竞赛之第四届行业(专业、岗位)分析大赛的通知
发布时间:2025-10-29 | 来源: | 点击:[]
上一条:关于2026年度甘肃省高校大学生就业创业能力提升工程项目推荐结果的公示
下一条:关于2026届毕业生就业工作务虚会的通知
打印本页
关闭